使用振蕩器和時鐘發生器整合頻率源的優缺點
來源:http://www.qp11688.cn 作者:金洛鑫電子 2025年08月26
Skyworks使用振蕩器和時鐘發生器整合頻率源的優點
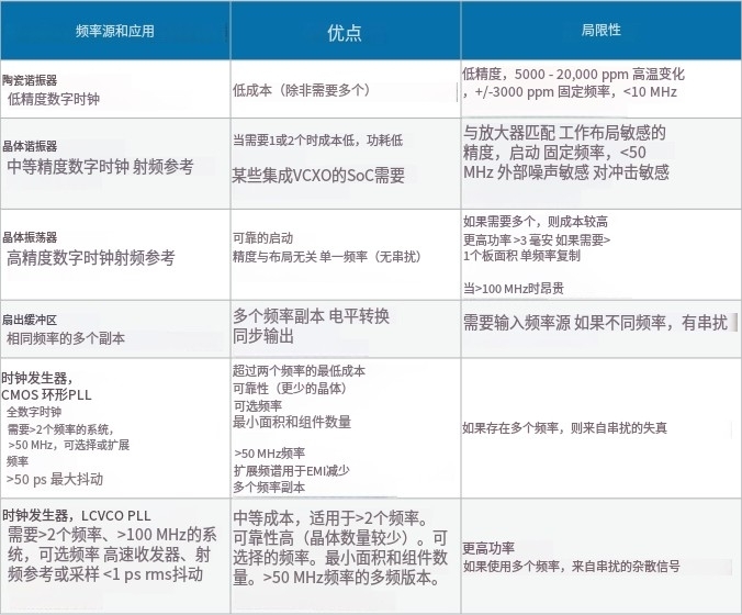
在當今復雜的電子系統中,頻率源的穩定供應至關重要.Skyworks差分晶振通過整合振蕩器和時鐘發生器來打造綜合頻率源,這種方案在帶來諸多優勢的同時,也伴隨著一些不可忽視的缺點.傳統方案里,為滿足系統中不同組件對頻率的多樣需求,往往需要多個獨立的振蕩器和時鐘發生器,這使得電路板上布滿了繁雜的元件.而Skyworks將振蕩器和時鐘發生器整合,極大地減少了元件數量.例如其高性能整數和分數時鐘發生器,把頻率合成與抖動衰減集成在一個高度集成的數字解決方案中,還內置了為自由運行和保持模式提供頻率穩定性的固定頻率晶體.這種高度集成的設計,不僅節省了寶貴的印刷電路板(PCB)空間,還讓電路板布局變得簡單,降低了設計的復雜性,使工程師從繁瑣的元件布局工作中解脫出來,有更多精力專注于系統核心功能的優化.出色的頻率靈活性:Skyworks的集成方案能夠從單一的輸入頻率生成多種不同的輸出頻率組合.以Si5386為例,其輸入頻率范圍廣泛,差分輸入為7.68MHz至750MHz,LVCMOS輸入為7.68MHz至250MHz,輸出頻率范圍(整數)差分高達3GHz,輸出頻率范圍(分數)差分高達735MHz,LVCMOS高達250MHz.這意味著它能輕松應對各種復雜系統中不同組件對頻率的差異化需求,無論是高速數據傳輸的接口,還是對頻率精度要求苛刻的處理器,都能得到精準適配的時鐘信號,大大提升了系統設計的靈活性,使一個綜合頻率源能適配多種不同的應用場景,無需為每種場景單獨設計復雜的頻率源方案.
優秀的抖動性能:在衛星通信晶振,數據處理等對信號精度要求極高的應用場景中,抖動性能至關重要.Skyworks運用先進技術,在整合頻率源方案中實現了出色的抖動性能.像部分采用其第三代DSPLL技術的產品,能在高頻下提供低抖動時鐘,如Si590/591XO在10至810MHz頻率范圍內具備卓越的抖動性能,最大抖動僅1ps.低抖動確保了時鐘信號的穩定性,使得數據在傳輸和處理過程中更加準確,減少誤碼率,保障了系統的高性能運行,尤其在高速數據通信和高精度測量等領域,低抖動的頻率源是保證系統可靠性的關鍵因素.良好的電源噪聲抑制:在實際的電子系統中,電源噪聲是影響頻率源穩定性的常見干擾因素.Skyworks的振蕩器和時鐘發生器整合方案借助其先進的電路設計,展現出良好的電源噪聲抑制能力.以Si535/536XO為例,其采用的DSPLL時鐘合成技術能夠有效抑制電源噪聲,使得在嘈雜的電源環境中,依然能生成穩定的低抖動時鐘信號.這一特性對于那些對電源穩定性要求高,電源環境復雜的應用場景,如通信基站,工業控制設備等,具有重要意義,確保了系統在各種電源條件下都能穩定運行,不受電源噪聲的過多干擾.
成本問題:盡管整合頻率源在元件數量上有所減少,但由于其高度集成的技術復雜性,單個芯片的制造成本相對較高.研發過程中需要投入大量資金用于先進技術的研發和優化,如高精度的頻率合成算法,復雜的電路設計以及嚴格的生產工藝控制等,這些成本最終都會反映在產品價格上.對于一些對成本極為敏感的應用領域,如消費類電子產品,較高的成本可能會限制Skyworks整合頻率源方案的大規模應用,相比之下,傳統的分離式元件方案在成本上可能更具優勢,使得一些追求低成本的廠商不得不選擇傳統方案.
調試與維修難度增加:一旦整合頻率源出現故障,由于其高度集成的特性,定位和解決問題變得更加困難.傳統分離式元件方案中,某個元件損壞時,通過簡單的檢測手段就能確定故障元件并進行更換.但對于Skyworks這種集成度高的頻率源,當出現問題時,很難直接判斷是振蕩器部分,時鐘發生器部分,還是兩者之間的協同電路出現故障.而且,由于芯片內部高度集成,維修往往需要專業的設備和技術人員,甚至可能需要返回原廠進行檢測和維修,這大大增加了調試和維修的時間成本和人力成本,對于對設備正常運行時間要求高的應用場景,長時間的停機維修可能會造成較大的損失.
.png)
.png)
應用靈活性受限:雖然Skyworks整合頻率源在頻率輸出組合上有一定靈活性,但在某些特殊應用場景下,其固定的芯片架構和預設功能可能無法滿足所有需求.例如,一些科學研究設備或定制化的工業設備晶振,可能對頻率特性有極為特殊的要求,如特定的頻率跳變模式,極為精準的頻率微調范圍等.而集成化的頻率源由于在設計時已經確定了基本的功能和架構,很難針對這些特殊需求進行靈活調整,相比之下,傳統的通過多個分離式元件搭建的頻率源方案,雖然設計復雜,但可以根據具體需求進行更細致的定制,在一些對靈活性要求極高的小眾特殊應用中具有優勢.Skyworks通過振蕩器和時鐘發生器整合頻率源的方案,在高集成度,頻率靈活性,抖動性能和電源噪聲抑制等方面表現出色,為眾多電子系統帶來了高性能的頻率解決方案.然而,成本較高,調試維修難度大以及在特殊場景下應用靈活性受限等缺點,也使得該方案在不同應用領域面臨著不同程度的挑戰.在實際應用中,工程師需要根據具體的項目需求,成本預算和技術要求等多方面因素,權衡利弊后選擇最適合的頻率源方案.
Skyworks使用振蕩器和時鐘發生器整合頻率源的優缺點
| 510KBA25M0000BAGR | SkyworksOscillator | Si510 | XO (Standard) | 25 MHz | CMOS | 1.8V | ±25ppm |
| 511BBA125M000BAGR | SkyworksOscillator | Si511 | XO (Standard) | 125 MHz | LVDS差分晶體振蕩器 | 3.3V | ±25ppm |
| 511FBA125M000BAGR | SkyworksOscillator | Si511 | XO (Standard) | 125 MHz | LVDS | 2.5V | ±25ppm |
| 510ABA148M500BAGR | SkyworksOscillator | Si510 | XO (Standard) | 148.5 MHz | LVPECL | 3.3V | ±25ppm |
| 510BBA156M250BAGR | SkyworksOscillator | Si510 | XO (Standard) | 156.25 MHz | LVDS | 3.3V | ±25ppm |
| 511FBA000330BAGR | SkyworksOscillator | Si511 | XO (Standard) | 125 MHz | LVDS | 2.5V | ±25ppm |
| 511BBA100M000BAG | SkyworksOscillator | Si511 | XO (Standard) | 100 MHz | LVDS | 3.3V | ±25ppm |
| 511BBA125M000AAG | SkyworksOscillator | Si511 | XO (Standard) | 125 MHz | LVDS | 3.3V | ±25ppm |
| 511BBA100M000AAG | SkyworksOscillator | Si511 | XO (Standard) | 100 MHz | LVDS | 3.3V | ±25ppm |
| 511BBA200M000AAG | SkyworksOscillator | Si511 | XO (Standard) | 200 MHz | LVDS | 3.3V | ±25ppm |
| 530BB125M000DG | SkyworksOscillator | Si530 | XO (Standard) | 125 MHz | LVDS | 3.3V | ±20ppm |
| 531BC125M000DG | SkyworksOscillator | Si531 | XO (Standard) | 125 MHz | LVDS | 3.3V | ±7ppm |
| 545BAA200M000BBG | SkyworksOscillator | Si545 | XO (Standard) | 200 MHz | LVDS | 1.8V, 2.5V, 3.3V | ±20ppm |
| 570BAB000544DG | SkyworksOscillator | Si570 | XO (Standard) | 156.25 MHz | LVDS | 3.3V | ±50ppm |
| 510BBA125M000AAGR | SkyworksOscillator | Si510 | XO (Standard) | 125 MHz | LVDS | 3.3V | ±25ppm |
| 510BBA156M250AAGR | SkyworksOscillator | Si510 | XO (Standard) | 156.25 MHz | LVDS | 3.3V | ±25ppm |
| 511ABA156M250AAGR | SkyworksOscillator | Si511 | XO (Standard) | 156.25 MHz | LVPECL | 3.3V | ±25ppm |
| 511BBA200M000BAGR | SkyworksOscillator | Si511 | XO (Standard) | 200 MHz | LVDS | 3.3V | ±25ppm |
| 510MCA50M0000AAGR | SkyworksOscillator | Si510 | XO (Standard) | 50 MHz | CMOS | 3.3V | ±20ppm |
| 511BCA160M000BAGR | SkyworksOscillator | Si511 | XO (Standard) | 160 MHz | LVDS | 3.3V | - |
| 510KBA100M000BAG | SkyworksOscillator | Si510 | XO (Standard) | 100 MHz | CMOS | 1.8V | ±25ppm |
| 511BBA74M2500BAG | SkyworksOscillator | Si511 | XO (Standard) | 74.25 MHz | LVDS | 3.3V | ±25ppm |
| 510BBA125M000BAG | SkyworksOscillator | Si510 | XO (Standard) | 125 MHz | LVDS | 3.3V | ±25ppm |
| 511FBA125M000BAG | SkyworksOscillator | Si511 | XO (Standard) | 125 MHz | LVDS | 2.5V | ±25ppm |
| 511BBA125M000BAG | SkyworksOscillator | Si511 | XO (Standard) | 125 MHz | LVDS | 3.3V | ±25ppm |
| 510BBA100M000BAG | SkyworksOscillator | Si510 | XO (Standard) | 100 MHz | LVDS | 3.3V | ±25ppm |
| 511FBA100M000BAG | SkyworksOscillator | Si511 | XO (Standard) | 100 MHz | LVDS | 2.5V | ±25ppm |
| 510FBA125M000BAG | SkyworksOscillator | Si510 | XO (Standard) | 125 MHz | LVDS | 2.5V | ±25ppm |
| 510KCA125M000BAG | SkyworksOscillator | Si510 | XO (Standard) | 125 MHz | CMOS | 1.8V | ±20ppm |
| 511BBA000110BAG | SkyworksOscillator | Si511 | XO (Standard) | 148.35165 MHz | LVDS | 3.3V | ±25ppm |
| 511FBA156M250BAG | SkyworksOscillator | Si511 | XO (Standard) | 156.25 MHz | LVDS | 2.5V | ±25ppm |
| 511BBA148M500BAG | SkyworksOscillator | Si511 | XO (Standard) | 148.5 MHz | LVDS | 3.3V | ±25ppm |
| 511JBA125M000BAG | SkyworksOscillator | Si511 | XO (Standard) | 125 MHz | LVDS | 1.8V | ±25ppm |
| 511FBA200M000BAG | SkyworksOscillator | Si511 | XO (Standard) | 200 MHz | LVDS | 2.5V | ±25ppm |
| 510BBA200M000BAG | SkyworksOscillator | Si510 | XO (Standard) | 200 MHz | LVDS | 3.3V | ±25ppm |
| 511JBA100M000BAG | SkyworksOscillator | Si511 | XO (Standard) | 100 MHz | LVDS | 1.8V | ±25ppm |
| 511FCA25M0000BAG | SkyworksOscillator | Si511 | XO (Standard) | 25 MHz | LVDS | 2.5V | ±20ppm |
| 511FCA100M000BAG | SkyworksOscillator | Si511 | XO (Standard) | 100 MHz | LVDS | 2.5V | ±20ppm |
| 511SBA156M250BAG | SkyworksOscillator | Si511 | XO (Standard) | 156.25 MHz | CMOS | 1.8V | ±50ppm |
| 511JBA135M000BAG | SkyworksOscillator | Si511 | XO (Standard) | 135 MHz | LVDS | 1.8V | ±25ppm |
| 511JBA200M000BAG | SkyworksOscillator | Si511 | XO (Standard) | 200 MHz | LVDS | 1.8V | ±25ppm |
| 540BAA000274BBG | SkyworksOscillator | Si540 | XO (Standard) | 322.265625 MHz | LVDS | 1.8V, 2.5V, 3.3V | ±20ppm |
| 530BA125M000DG | SkyworksOscillator | Si530 | XO (Standard) | 125 MHz | LVDS | 3.3V | ±50ppm |
| 531BC106M250DG | SkyworksOscillator | Si531 | XO (Standard) | 106.25 MHz | LVDS | 3.3V | ±7ppm |
| 535AC100M000DG | SkyworksOscillator | Si535 | XO (Standard) | 100 MHz | LVPECL | 3.3V | ±7ppm |
| 510CBA25M0000BAGR | SkyworksOscillator | Si510 | XO (Standard) | 25 MHz | CMOS | 3.3V | ±25ppm |
| 510CBA100M000BAGR | SkyworksOscillator | Si510 | XO (Standard) | 100 MHz | CMOS | 3.3V | ±25ppm |
| 510CBA125M000BAGR | SkyworksOscillator | Si510 | XO (Standard) | 125 MHz | CMOS | 3.3V | ±25ppm |
| 510CBA100M000AAGR | SkyworksOscillator | Si510 | XO (Standard) | 100 MHz | CMOS | 3.3V | ±25ppm |
| 510GBA25M0000BAG | SkyworksOscillator | Si510 | XO (Standard) | 25 MHz | CMOS | 2.5V | ±25ppm |
| 510KBA125M000BAGR | SkyworksOscillator | Si510 | XO (Standard) | 125 MHz | CMOS | 1.8V | ±25ppm |
| 511BBA106M250AAGR | SkyworksOscillator | Si511 | XO (Standard) | 106.25 MHz | LVDS | 3.3V | ±25ppm |
| 510KBA28M6363BAG | SkyworksOscillator | Si510 | XO (Standard) | 28.6363 MHz | CMOS | 1.8V | ±25ppm |
| 511BBA106M250BAG | SkyworksOscillator | Si511 | XO (Standard) | 106.25 MHz | LVDS | 3.3V | ±25ppm |
| 510KCA25M0000BAG | SkyworksOscillator | Si510 | XO (Standard) | 25 MHz | CMOS | 1.8V | ±20ppm |
| 510KCB25M0000BAG | SkyworksOscillator | Si510 | XO (Standard) | 25 MHz | CMOS | 1.8V | ±20ppm |
| 510CCA25M0000BAG | SkyworksOscillator | Si510 | XO (Standard) | 25 MHz | CMOS | 3.3V | ±20ppm |
| 510CCA100M000BAG | SkyworksOscillator | Si510 | XO (Standard) | 100 MHz | CMOS | 3.3V | ±20ppm |
| 511ABA156M250BAG | SkyworksOscillator | Si511 | XO (Standard) | 156.25 MHz | LVPECL | 3.3V | ±25ppm |
| 510CBA50M0000AAG | SkyworksOscillator | Si510 | XO (Standard) | 50 MHz | CMOS | 3.3V | ±25ppm |
正在載入評論數據...
相關資訊
- [2025-09-03]Greenray格林雷晶振T1254系列具...
- [2025-09-01]壓電執行器被用于衛星微推進器以...
- [2025-09-01]探索主動阻尼的加速度感測技術用...
- [2025-08-26]使用振蕩器和時鐘發生器整合頻率...
- [2025-08-26]Vectron維管晶振的國防振蕩器在...
- [2024-03-15]Cardinal晶振常見問題CX5Z-A2B2...
- [2024-03-04]Jauch的40MHz的石英毛坯有多厚?...
- [2023-09-21]Skyworks領先同行的綠色生產標準...


.png)
業務經理
客服經理